정규분포
정규분포의 그래프는 종 모양의 곡선입니다.

종 모양의 곡선을 분포로 가지는 연속형 확률변수 $X$를 정규 확률변수라 합니다.
정규 확률변수 $X$의 밀도 함수는 $n(x;\mu, \sigma)$로 표시합니다.
즉, 평균 $\mu$와 표준편차 $\sigma$에 의해 결정됩니다.
모양은 평균 $\mu$를 중심으로 좌우대칭의 종 모양, 퍼짐은 표준편차에 의해 달라집니다.
정규분포 확률밀도함수
$n(x;\mu, \sigma) = \frac {1}{\sqrt {2\pi}\sigma} e^{-\frac {1}{2\sigma^{2}}(x-\mu)^{2}}$, $-\infty < x < \infty$
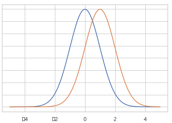
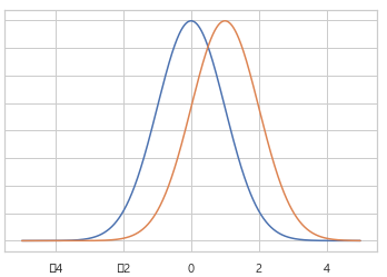
정규분포 모양
표준편차가 같고 평균이 다른 경우에는 곡선의 형태는 동일하지만 중심위치가 다릅니다.

평균이 같고 표준편차가 다른 경우 중심위치는 동일하지만 표준편차가 클 수록 아래쪽에 위치하고 넓게 퍼집니다

평균과 표준편차가 모두 다르면 중심위치와 모양 역시 다 다릅니다.

정규곡선 성질
1. $x=\mu$에서 최댓값이 되며, 최빈값(mode)을 가집니다.
2. 곡선은 평균 $\mu$를 지나는 수직축에 대해 대칭입니다.
3. 곡선은 $x=\mu \pm \sigma$에서 변곡점을 가집니다. $\mu - \sigma < X < \mu + \sigma$에서 아래로 오목,
나머지 구간에서 위로 오목합니다.
4. 평균에서 멀어질수록 정규곡선은 수평축에 접근합니다.
5. 곡선과 수평축 사이의 총 면적은 1입니다.
유니와이즈 수리통계학의 내용을 바탕으로 요약 작성되었습니다.
'수리통계학 > 연속형 확률분포' 카테고리의 다른 글
| 카이제곱 분포 (0) | 2019.09.26 |
|---|---|
| 감마분포와 지수분포 (0) | 2019.09.24 |
| 감마함수 (0) | 2019.09.20 |
| 정규분포 - 표준정규분포 (2) | 2019.09.18 |
| 정규분포 - 평균과 분산 증명 (0) | 2019.09.16 |
댓글